304永利集团|中国有限公司-官方网站
首页
关于我们
304永利集团简介
现任领导
管理机构
公司标识
团队队伍
专任教师
旗下产业
专业介绍
实践教学
研究生教育
研究生招生
公司产品
专业介绍
导师介绍
MEM教育中心
科创平台
实验中心
技术创新中心
党团建设
公司党委
院团委
组织机构
员工工作
就业工作
资源下载
院用表格
课程资源
首页
关于我们
304永利集团简介
现任领导
管理机构
公司标识
团队队伍
专任教师
旗下产业
专业介绍
实践教学
研究生教育
研究生招生
公司产品
专业介绍
导师介绍
MEM教育中心
科创平台
实验中心
技术创新中心
党团建设
公司党委
院团委
组织机构
员工工作
就业工作
资源下载
院用表格
课程资源
旗下产业
专业介绍
实践教学
实践教学
当前位置:
首页
->
旗下产业
->
实践教学
->
正文
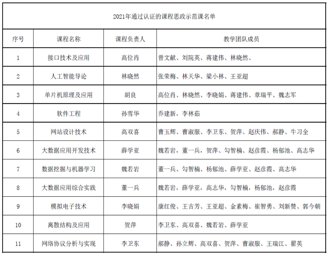
2021年通过认证的课程思政示范课名单
来源:304永利集团
发布日期:2024-04-18
上一条:
绿动乡土,启智未来——304永利集团师生赴公司实践育人基地周家庄参观调研
下一条:
教学研究项目名单